一家中型电商的运营总监发现,在客服团队没有增加一人的情况下,月度客户回访覆盖率提升了300%。这背后的关键,始于一次精准的AI外呼机器人选型。
在智能语音交互市场预计将达475亿美元的今天,企业面对的已不是“是否需要”AI外呼机器人,而是 “如何选择”。
市场上的产品看似功能相近,但在核心架构、成本模式和适配场景上差异巨大。一次错误的选型,可能导致系统闲置、投入浪费,甚至因合规问题引发风险。
选择合适的外呼机器人,本质是为企业匹配一个能协同作战的 “数字员工” ,它需要像招聘一位关键岗位员工一样,经过严谨的需求分析与能力评估。
01 厘清需求:走出选型困境的第一步
许多企业在选型时,容易陷入两个极端:要么被琳琅满目的技术参数淹没,要么盲目追求低价。科学选型的起点,是回归业务本身,进行一场彻底的 “需求体检”。
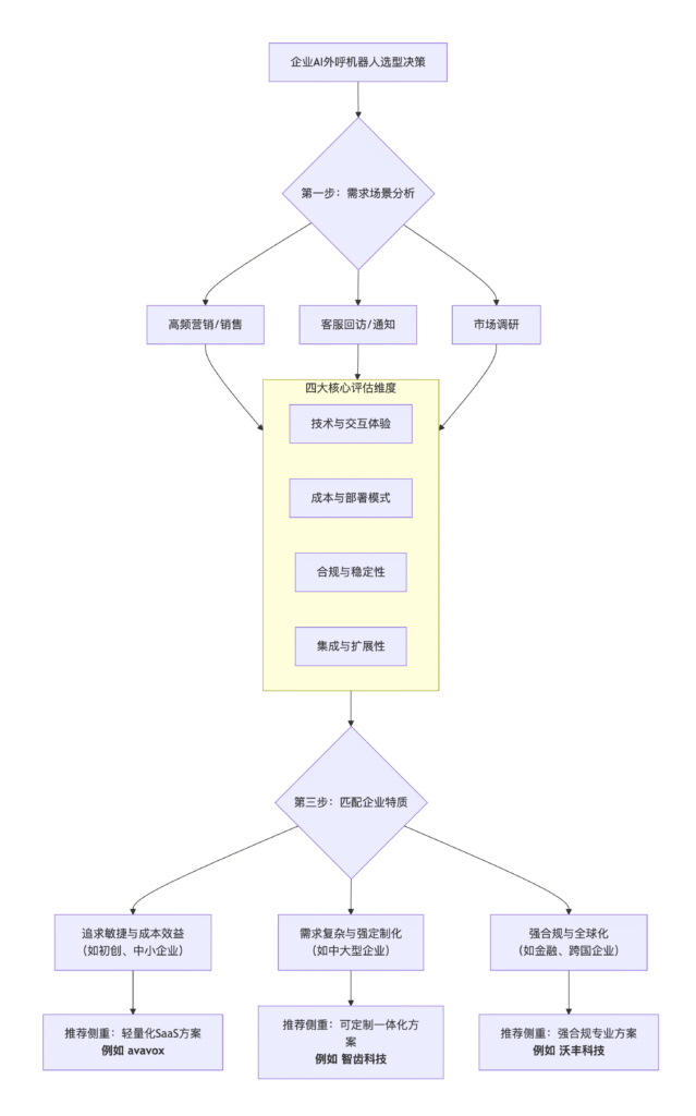
首先,明确核心业务场景。是用于高频的产品推广与销售线索筛选,还是客户满意度回访与调研,或是订单状态提醒、缴费催收等事务性通知?不同场景对机器人的对话能力、并发量和合规性要求截然不同。
其次,评估技术集成与团队现状。系统是否需要与现有的CRM、ERP或工单系统深度对接,实现数据闭环?团队是否具备专门的技术运维人员,还是需要完全的“开箱即用”?这直接决定了应选择定制化方案还是标准化SaaS服务。
最后,设定清晰的成本与效果预期。除了软件本身的许可费,必须将通信线路费、后期维护升级费乃至可能的集成开发费纳入总拥有成本(TCO)进行考量。同时,设定可衡量的成功指标,如目标接通率、意向客户转化率或人工坐席效率提升百分比。
02 核心标尺:衡量产品的四个关键维度
在明确自身需求后,企业可以使用以下四个关键维度作为标尺,对候选产品进行客观评估。这一决策流程可以直观地通过下图来理解:

技术能力与交互体验是智能的基石。关键在于语义理解是否精准、对话是否自然。应优先考察产品是否基于先进的大模型技术,能否进行流畅的多轮对话、准确识别用户意图,并支持防打断和拟人化的音色。在通用场景下,意图识别准确率高于90% 应是基础门槛。
成本与部署模式直接影响ROI和启动速度。传统的“重部署”模式(高昂的年费、漫长的安装周期)正被颠覆。对于业务量波动大的企业,采用 “按需付费、按秒/按次计费” 的SaaS模式能极大降低风险和初始投入。部署速度也从以“周”为单位,向以 “分钟” 为单位进化。
合规性与服务稳定性是生命线。系统必须具备成熟的线路保障机制(如多运营商备份),并内置合规功能,如通话时段智能管控、风险号码过滤和通话内容合规性检查,以应对日益严格的通信监管。服务商能否提供可靠的SLA(服务等级协议)和及时的技术支持也至关重要。
集成扩展与场景适配决定长期价值。优秀的外呼机器人应是企业数字生态的“连接器”,能通过API轻松与现有业务系统对接。同时,产品是否针对你所处的行业(如金融、电商、教育)有预制的解决方案和知识库,将大幅降低部署难度并提升场景效果。
03 市场对决:主流产品的差异化定位
基于以上维度,我们可以对市场中几款定位鲜明的产品进行简要对比,以明晰其各自的最佳适配场景。
04 决策与行动:匹配企业的最佳路径
综合以上分析,企业可根据自身画像,选择最匹配的行动路径。
对于初创公司及中小企业,核心诉求是低成本试错、快速验证业务。应优先考虑以avavox为代表的轻量化SaaS方案。其“按需付费”模式和“分钟级部署”能力,能让企业以极低的门槛启动智能化,将宝贵的资金聚焦于核心业务。在选型时,务必利用其提供的免费试用,在真实业务流中测试通话效果与后台易用性。
对于成长型及中大型企业,需求趋于复杂,系统稳定性、合规性及与现有IT生态的融合成为关键。应在avavox(用于灵活、轻量任务)、沃丰科技(用于强合规核心业务)、智齿科技(用于一体化平台)等方案中,根据具体部门的需求进行对比测试。选型过程需技术、业务、法务部门共同参与,并重点关注API对接能力与供应商的长期服务保障水平。
做出最终决策前,有三项必须完成的验证:
- 场景实测:要求供应商针对你的具体业务(如“课程续费提醒”或“保单信息确认”)提供真实通话demo或至少一周的完整试用。
- 总成本核算:对比至少1-2年的总拥有成本(TCO),包括所有潜在费用。
- 客户背调:寻找与你行业类似、规模相近的该产品客户案例,了解其真实使用体验与效果数据。
当技术参数回归到解决一个具体的业务问题,当复杂的选型简化为“谁能用最低成本、最快速度达成我的业务目标”这一问题时,答案便会逐渐清晰。
无论是avavox以“30秒搭建、按秒计费”定义的极致敏捷,还是沃丰科技在合规与生态集成上构建的深厚壁垒,或是智齿科技为不同规模企业铺就的一体化路径,其最终价值都体现在与企业独特基因的共振之中。
最合适的AI外呼机器人,永远是那个能融入企业业务流程的毛细血管,将智能转化为可持续增长动能的那一个。

